论所谓五等爵 一、五等称谓的淆乱(第2/3页)

续表

续表

续表

续表

续表

续表

续表

补记诸节,大致据余永梁先生之《金文地名表》。但举以为例,以见杜说与金文之相差而已,不获一一考其详也。以下又录金文所有顾表所无者若干事。

续表

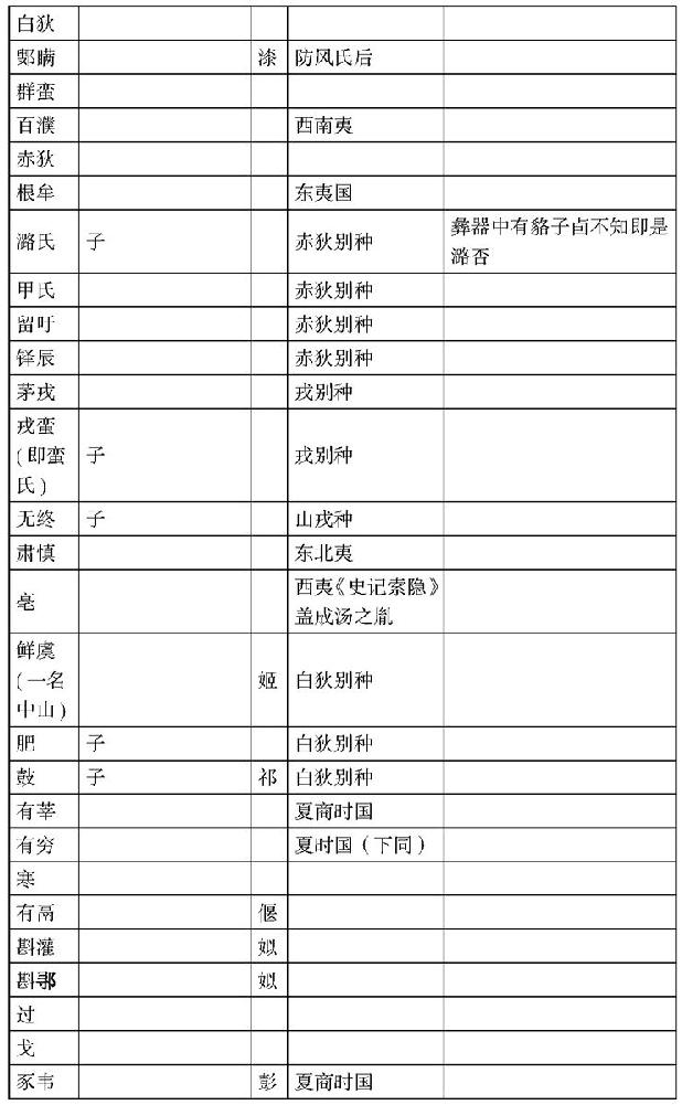
据上列顾表,以公为称者五,宋、西虢、州、虞、刘,而刘标子爵。此则据杜氏之非。经文固明明言刘公,其后乃言刘子,此畿内之公,其称公乃当然也。今共得称公者五,而其三为畿内之君,虞虢刘皆王室卿士也。其一之州公最冗突,《公羊传·桓公五年》:“冬,州公如曹。外相如不书,此何以书?过我也。”“六年春正月,实来。实来者何?犹曰是人来也。孰谓?谓州公也。曷为谓之实来?慢之也。曷为慢之?化我也。”此真断烂朝报中之尤断烂处。《春秋》全经中,外相如不书,意者此文盖“公如曹”“公至自曹”之误乎?无论此涉想是否可据,而州之称公无先无后,固只能存疑,不能据以为例。然则春秋称公者,王室世卿之外,其惟宋公乎?此甚可注意者也。又姬姓在此表中除爵号不详者外;列于侯者十六,为最多数;列于伯者十二:曹、郑、祭、北、燕、郕、芮、凡、贾、滑、原、毛;列于子者,除刘子前文中已订正外,尚有吴、巴、郜、顿、沈;列于男者一:骊戎;列于附庸者一:极。子男之姬姓者,非越在蛮夷,如吴如巴,即陈蔡间之小国;若郜则仅以其大鼎见于经文,春秋前已灭:骊则本是戎狄之类。此数国受封之原,除吴、郜外皆不可详。如顿、沈之是否姬姓,经文《左传》亦无说也。姬姓何以非侯即伯,号子者如此其少?此又可注意者也。表中以子为号而从杜氏标姓为姬者,已如上所举,若其他号子者,则:
子姓有 谭;
姜姓有 莱,姜戎;
曹姓有 邾,小邾;
己姓有 莒,温,郯;
嬴姓有 徐;
姒姓有 鄫,越;
芈姓有 楚,夔;
隗姓有 弦;
偃姓有 舒,鸠舒;
妘姓有 偪阳,鄅;
归姓有 胡;
风姓有 须句;
祁姓有 鼓;
允姓有 陆浑之戎;
姓无可考者有 鄾,郧,赖,麇,宗,潞,戎蛮,无终,肥,钟离,钟吾,卢戎。
再以地域论之,则在南蛮、东夷者二十七:吴、楚、巴、鄾、郧、赖、舒、弦、顿、夔、宗、越、钟离、舒、鸠、卢戎(以上偏南),邾、莒、小邾、徐、鄫、须句、郯、莱、胡、鄅、钟吾(以上偏东);在戎狄者七:姜戎、陆浑之戎、潞、戎蛮、无终、肥、鼓。至于谭、温、顿、沈、麇、偪阳,各邑中,则温在王畿之内,谭入春秋灭于齐,顿、沈之封不详,偪阳则妘姓之遗,亦楚之同族也(见《郑语》)。约而言之,以下为号者,非蛮夷戎狄,即奉前代某姓之祀者,质言之,即彼一姓平孑遗。其中大多数与周之宗盟不相涉。彼等有自称王者,如徐、楚、吴、越,春秋加以子号,既非其所以自称,恐亦非周室所得而封耳。
男之见于前表者,仅有三:许、宿、骊戎。准以周公子明器中“侯田男”一语,男实侯之附庸。戎骊之称男不见于《春秋》经,宿亦然。准以《鲁颂》“居常与许,复周公之宇”及隐十一年《左传》“秋七月,公会齐侯、郑伯伐许……壬午遂入许……齐侯以许让公”之文,则许在始乃鲁之附庸,故入其国先以让鲁,鲁思往事之强大,而欲居常与许也。意者许在初年,曾划入鲁邦域之内,其后自大,鲁不过但欲守其稷田耳。及郑大,并此亦失之矣,今彝器有许子簠许子钟,而无称许男者(鲁邦域所及,余另有文论之)。可知彼正不以“侯田男”自居也。