四、诸夷姓(第4/4页)
偃。皋陶之后为偃姓,偃姓与嬴姓之关系,可以皋陶与少皞之关系推求之。自《列女传》曹大家注,以为“皋陶之子伯益”(《诗·秦风》疏引),郑玄以为“伯翳实皋陶之子”(《诗谱·秦风》),王符以为“皋陶……其子伯翳”(《潜夫论·氏姓》),此说在后世著书者遂多所尊信。梁玉绳详辨此说之非(《史记志疑》十九,《人表考二,许繇下》),其所举证多近理,至其举《左传》臧文仲皋陶庭坚不祀之叹,以证徐秦之不祖皋陶,即皋陶非伯益之父,尤为确不可易。然古代传说中既有此盛行之一说,自当有所本,盖“皋益同族而异支”(梁玉绳语),以族姓论,二者差近;以时代论,皋陶氏略先于伯益。后世之追造《世本》者(周末此风甚炽,帝系即如此出来者),遂以为伯益父皋陶矣。今固不当泥于皋陶为伯益父之说,同时亦当凭此传说承认偃嬴二宗,种姓上有亲属关系。
然则皋陶之皞,当即大皞、少皞之皞,曰皋陶者,皋为氏,陶为名,犹丹朱商均,上字是邑号,下字是人名。《易林》需之大畜称之曰陶叔,足证陶为私名。《路史·后纪七》云:“封之于皋,是曰皋陶。”(按,《路史》卖弄文词而不知别择,好以己意补苴旧文,诚不可据。然宋时所见古书尚多,《世本》等尚未佚,《路史》亦是一部辑佚书,只是书辑得不合法度而已,终不当尽屏而不取。)此说或有所本,亦可为此说之一旁证。皋陶之裔分配在英六群舒之地,似去徐州嬴姓较远,然若信皋陶之陶,即少皞之皞,又知周初曾压迫熊盈(即嬴)之族,所谓平淮夷,惩舒人,皆对此部类用兵者,则当知此部类古先所居,当较其后世所居偏北,少嗥之虚,未尝不可为皋陶之邑。
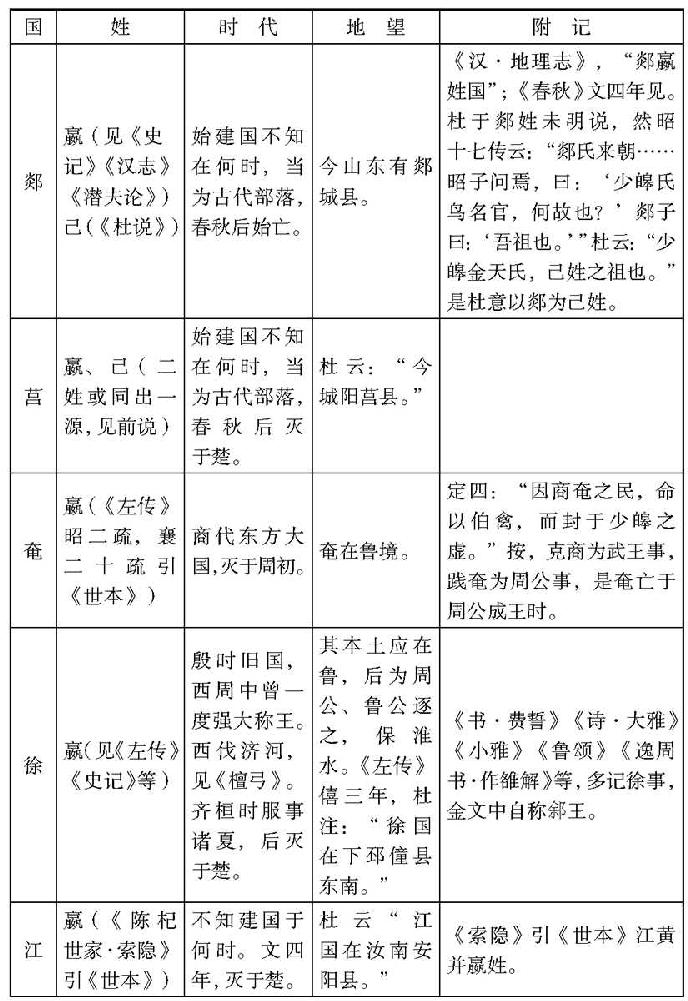
所有少皞诸姓国之地望,今列表如下:

续表

续表

以上所列,但以见于《左传》《史记》《世本》佚文、左氏杜注者为限,《潜夫论》所举亦略采及,至于《姓纂》《唐宰相世系表略》等书所列,材料既太后又少有头绪,均不列入。
据上表,足知少皞后世之嬴姓一支(宗少皞之己姓国在内)分配在今山东南境、河南东端,南及徐州一带。殷代有奄,为大国。有费,鲁公灭之。益鲁地本嬴姓本土,所谓“奄有龟蒙,遂荒徐宅,至于海邦,淮夷蛮貊”,是指周人略嬴族之故事。因周人建国于奄土,嬴姓乃南退保淮水,今徐州一带。及周人势力稍衰,又起反抗,西伐济河。周人只能压迫之,却不能灭之,故曰“徐方不回,三日旋归”,可见是灭不了的。入春秋,徐始式微,而殷人所置嬴姓在西土者,转而强大,其一卒并天下。其别系偃姓在今安徽北部、河南东南隅以及湖北东境者,当亦西周时淮夷部队中人,入春秋,为楚所并。夏商虽有天下,其子孙犹不若此之延绵。若东方人作三代系统,必以之为正统无疑。
此外,“夷”名号下之部落,有有穷后羿,即所谓夷羿,说已见前。又有所谓伯夷者,为姜姓所宗,当与叔齐同为部族之号,别见姜姓篇。又祝融八姓之分配在东海者,亦号曰夷,别见祝融八姓篇,今俱不入此文。
又殷有所谓人方者,似不如释作夷方,其地不知在何处。董彦堂先生示我甲骨文一片,其词云“……在二月,在齐
,隹王来正人方”,是夷方当在济水流域中矣。
上列各部族国邑皆曾为人呼之曰夷,或其后世为人列于夷之一格中。综合其区域所包括,西至今河南之中心,东尽东海,北达济水,南则所谓淮夷徐舒者皆是。这个分布在东南的一大片部族,和分布在偏于西方的一大片部族名诸夏者,恰恰成对峙的形势。这里边的部族,如太皞,则有制八卦之传说,有制嫁娶用火食之传说。如少嗥,则伯益一支以牧畜著名,皋陶一支以制刑著名。而一切所谓夷,又皆以弓矢著名。可见夷之贡献于文化者不少。殷人本非夷族,而抚有夷之人民土地,故《吕览》曰:“商人服象,为虐于东夷。”虽到宋襄公,还是忘不了东夷,活活地牺牲了夏代的后人以取悦于东夷。殷曾部分地同化于夷,逸书曰“纣越厥夷居而不事上帝”,似乎殷末已忽略其原有之五方帝的宗教,改从夷俗,在亡国时飞廉恶来诸夷人犹为之死。周武王灭商之后,周公之践奄憨熊盈国,鲁公成王之应付“淮夷徐戎并兴”,仍全是夷夏交争之局面,与启益间、少康羿浞间之斗争,同为东西之斗争。西周盛时,徐能西伐济于河,俨然夷羿陵夏之风势。然经籍中所谓虞夏商周之四代,并无夷之任何一宗,这当是由于虞夏商周四代之说,乃周朝之正统史观,不免偏重西方,忽略东方。若是殷人造的,或者以夷代夏。所谓“裔(疑即衣〔殷〕字)不谋夏,夷不乱华”者,当是西方人的话。夏朝在文化上的贡献何若,今尚未有踪迹可寻,然诸夷姓之贡献却实在不少。春秋战国的思想家在组织一种大一统观念时,虽不把东夷放在三代之系统内,然已把伯夷、皋陶、伯益放在舜禹庭中,赓歌揖让,明其有分庭抗礼的资格(四岳为姜姓之祖,亦是另一部落。非一庭之君臣,乃异族之酋长。说详姜姓篇)。《左传》中所谓才子不才子,与《书·尧典》《皋陶谟》所举之君臣,本来是些互相斗争的部族和不同时的酋长或宗神,而哲学家造一个全神堂,使之同列在一个朝庭中。“元首股肱”,不限于千里之内、千年之间。这真像希腊的全神堂,本是多元,而希腊人之综合的信仰,把他们硬造成一个大系。只是夷夏列国列族的地望世系尚不尽失,所以我们在今日尚可从哲学家的综合系统中,分析出族部的多元状态来。