我有一书
首页
秦始皇:穿越现实与历史的思辨之旅
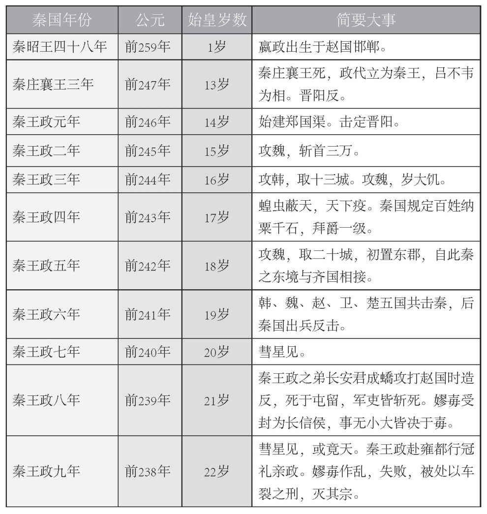
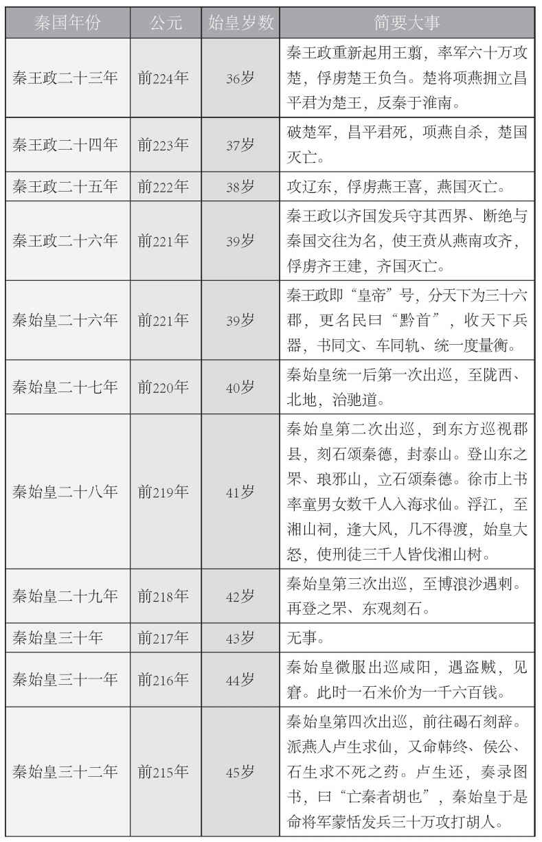
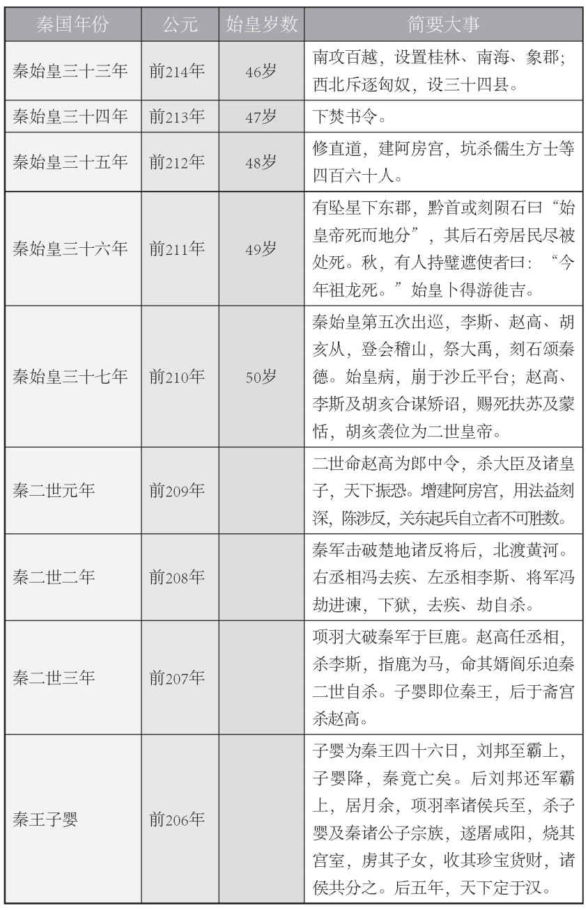
秦始皇年表
秦始皇年表
上一章
回目录
下一章
上一章
回目录
下一章
好书推荐:
神偷天下2:靛海奇缘
三国之召唤猛将
崇祯窃听系统
唐朝绝对很邪乎
万历十五年
不容青史尽成灰:隋唐宋元卷