我有一书
首页
秦始皇:诈与力的极致
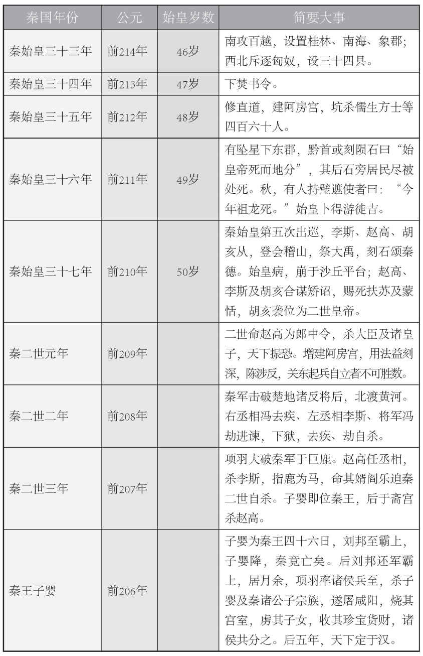
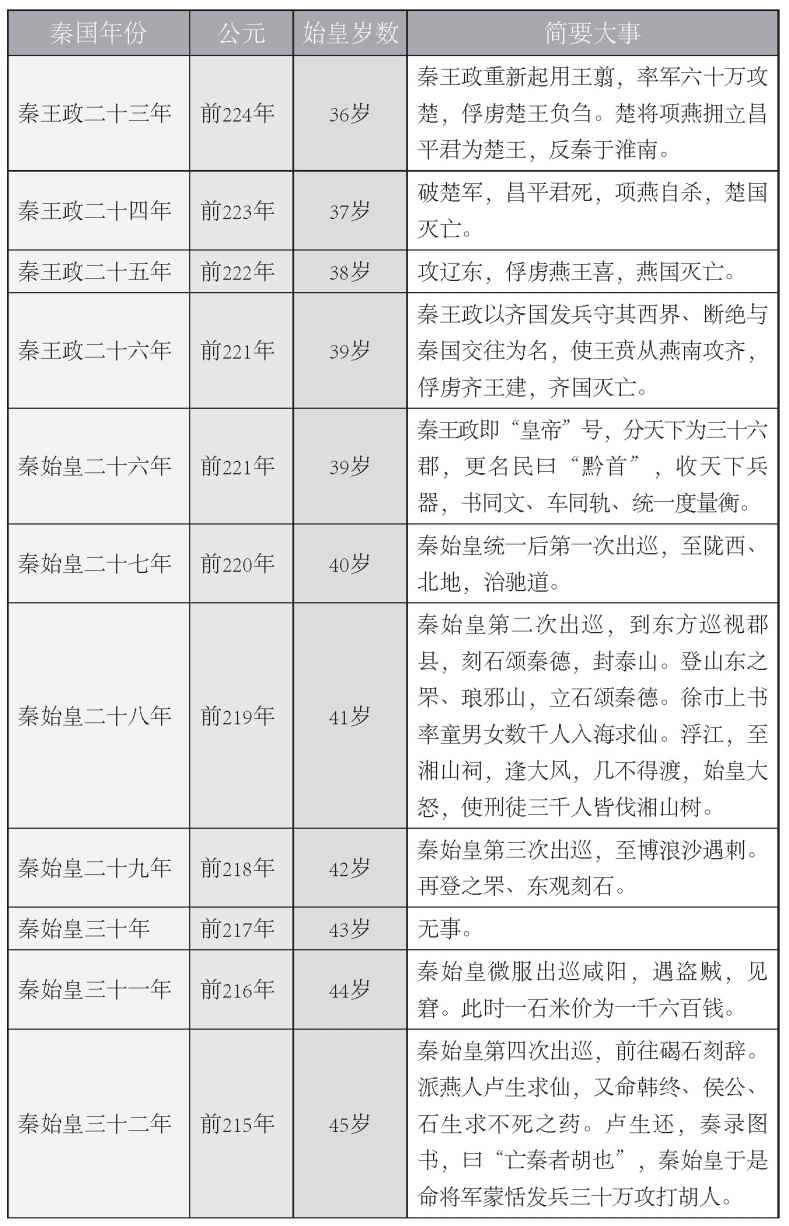
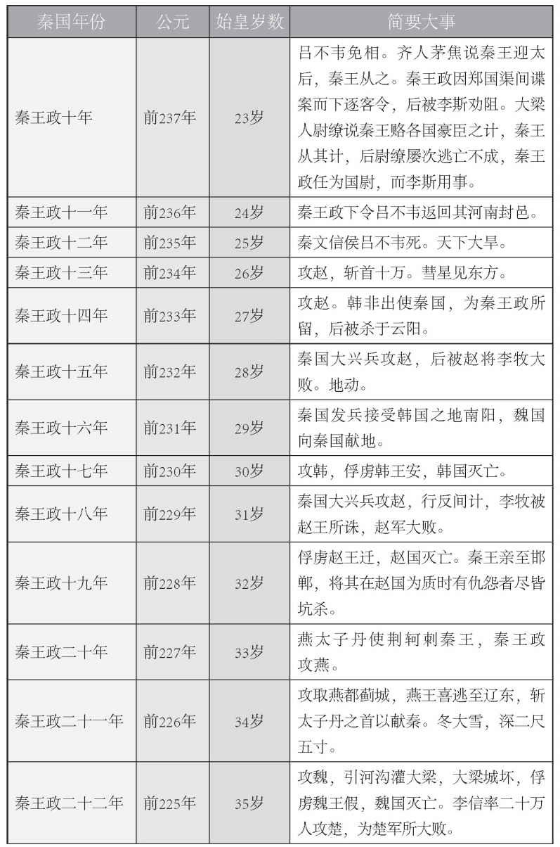
秦始皇年表
秦始皇年表
上一章
回目录
下一章
上一章
回目录
下一章
好书推荐:
罗马帝国简史
国色生枭
战争魔术师
不容青史尽成灰:隋唐宋元卷
踉跄:晚清以来中国人的梦想与超越
易中天中华史:安史之乱