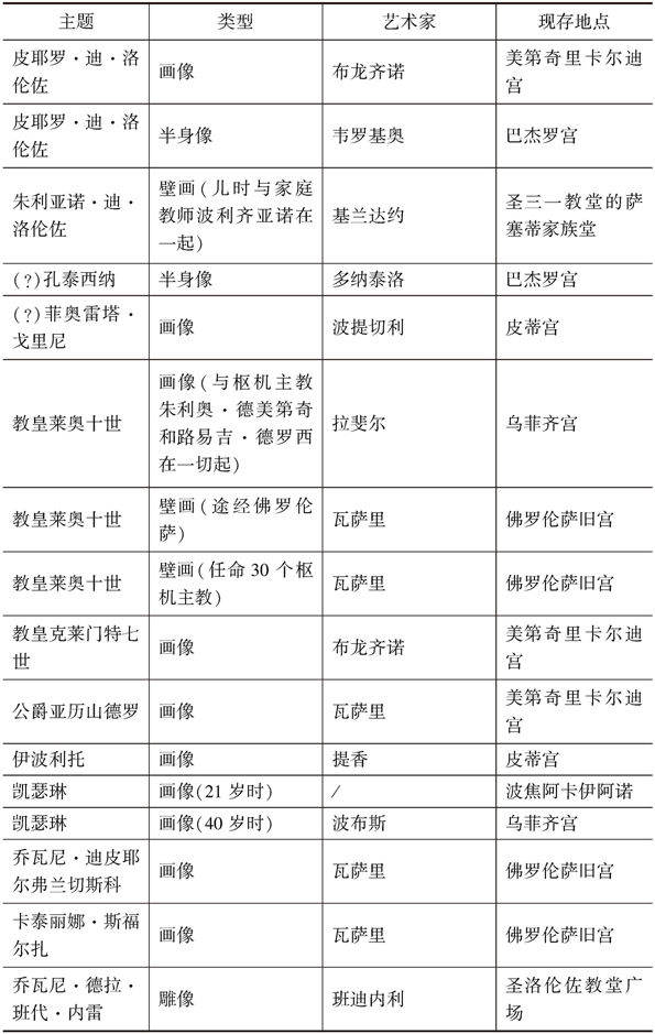
美第奇家族在佛罗伦萨的主要画像、半身像和雕塑

美第奇家族在佛罗伦萨的主要画像、半身像和雕塑-续表1

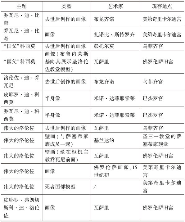
美第奇家族在佛罗伦萨的主要画像、半身像和雕塑-续表2

美第奇家族在佛罗伦萨的主要画像、半身像和雕塑-续表3

美第奇家族在佛罗伦萨的主要画像、半身像和雕塑-续表4