8(第2/3页)
“看得懂吗?”T.E.询问。
“我——”K有些迟疑,“或许了解。但梦境内容——”
“这确实需要相关梦境技术配合。”T.E.微笑。他的指尖若有似无地敲打着桌面玻璃,“那时,第七封印苦于此一‘生化人心智’问题已久。2081年,Daedalus Zheng为我们揭示了‘梦境植入’的解答。问题是,这用以植入的‘梦境’,究竟从何而来?
“幸运的是,当时‘梦境采集’与‘梦境培养’等早期梦境技术虽尚未研发成功,但已进入最后阶段;终点近在眼前。”T.E.起身,走近窗边,身形消融于汹涌天光中,“而后我们知道了‘梦境植入’。一项革命性的概念创新,巧合搭配了梦境技术之进展,适时提供了形塑生化人心智的关键突破。也因此,约十年后,2090年代,随着‘梦境采集’‘梦境培养’‘梦境剪接’等技术相继成熟,于人类联邦政府秘密实验下,‘生化人梦境植入技术’终于大功告成。大批生化人遂得以经由此种制程量产,提供人类社会近乎无偿、无限之劳动力。”
T.E.稍停,似乎观察着K的反应。“所以你现在知道机密了。”他取回K手中的电磁记录,凝视着K的双眼。
K稍作思索,“署长,我想我不很确定这样的梦境植入是否有效——”
“当然,”T.E.打断K,“Daedalus只是提出基础概念。在实际执行面上,梦境植入尚历经许多后续研究试验,才获致成功。
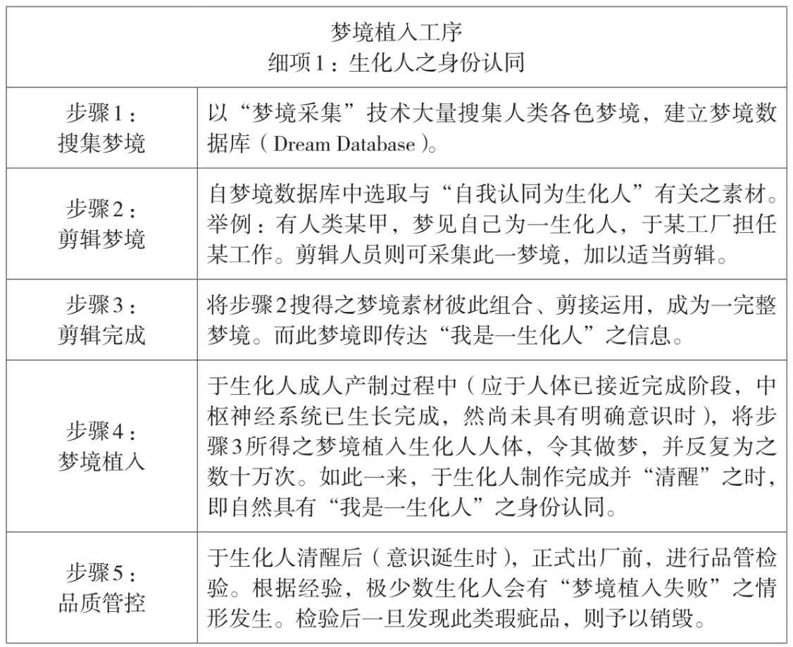
“这里有一份摘要,关于‘生化人身份认同’之梦境植入工序。”T.E.踱回桌前,打开抽屉,取出另一份文件递给K,“你参考看看。”
K细读文件。

“了解吗?”
K点头。
“这是关于生化人身份认同的部分。其他项目比照处理。”T.E.手中的烟斗柄指向K,“……K,我即将赋予你调阅相关资料的权限。如果你对技术细节有兴趣,你可以在研究中心的文献系统中查到相关数据。对了,”他放下烟斗,“有一点需要补充说明。事实上,除了身份认同、知识技能之外,我们尚且处理了生化人的情欲问题……”
“署长,”K突然问,“您告诉我这些的原因是?”
T.E.微笑。他拍拍K的肩膀。“你很客气。但太客气不见得是好事。你先坐下吧。”T.E.打了个手势,“我可以很直率地说:整体而言,我打算加重技术主管在第七封印业务中的决策分量——”
“意思是?”
“人类历史上,许多突破确由技术进展驱动。”T.E.回应,“古典时代的工业革命即是如此。这是常识,无须多言。但重点是,你必然也注意到近几年来,‘血色素法’鉴别率的下降曲线。或许——”他意味深长,“或许在你任期内,我们就需要新的筛检法了。”
K默然。
“你层级够高。况且,我认为你必须知道更多。这也对你的工作有所帮助;尤其是,如果在未来我们需要研发新筛检法的话……